新闻热点 趣味资讯 沙雕动态 猫猫狗狗
聊天群组: @Orz_zayu
广告合作: @zayutalk_bot
频道二台: @zayuTV (防失联)
老头爱干净,卖纸壳前还洗一下🌚
一车主违规停车两天,占据街市两个热门摊位,严重影响摊位经营。车辆被贴满彩色纸条、堆满垃圾,远看曾被误认作婚车。车主直至第二天晚上九点才现身,未道歉,后于半夜偷偷将车开走。
😅
🤔
飞入寻常百姓家😮
创意餐具😋
😮
🌚
👀
🤔
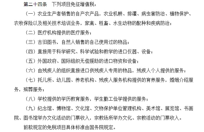
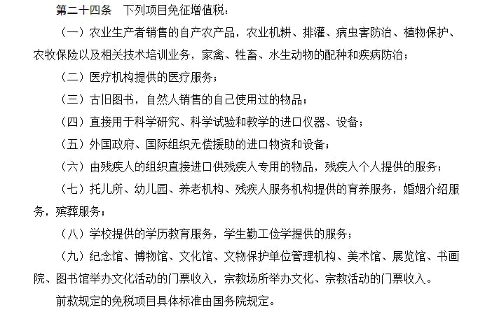
明年起避孕药品和用具征收增值税

自2026年1月1日起,销售避孕药品和用具将依法征收增值税,不再享受免征增值税的优惠政策。目前施行的《中华人民共和国增值税暂行条例》第十五条规定,避孕药品和用具免征增值税。而2026年1月1日起施行的《中华人民共和国增值税法》第二十四条免征增值税的项目中,则不再设有“避孕药品和用具”这一项。
Back to Top